您好,欢迎访问安徽自考365,自考助学正在接受报名。
助学报名
自考师资
考试安排
成绩查询
自考网课
{"errcode":40013,"errmsg":"invalid appid rid: 69f0ae0b-47066663-46043aec"}
×
首页
自考助学
自考专业
自考报名
历年真题
学士学位
自考资讯
安徽成考
首页
自考助学
自考专业
自考报名
历年真题
学士学位
自考资讯
安徽成考
成绩查询
助学报名
考试安排
自考教材
当前位置:
主页
>
历年真题
>
公共课真题
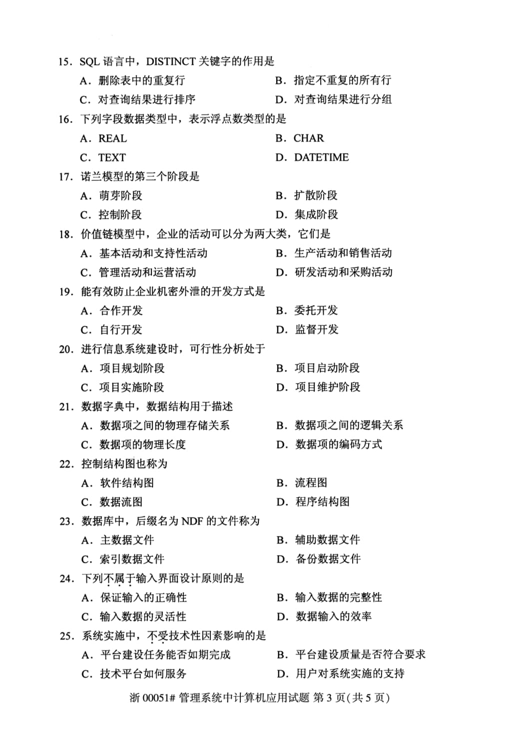
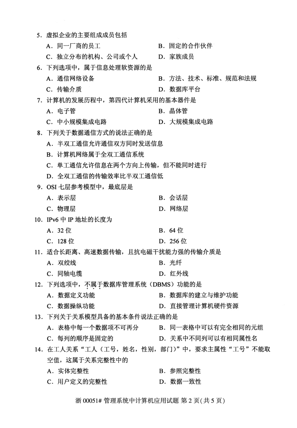
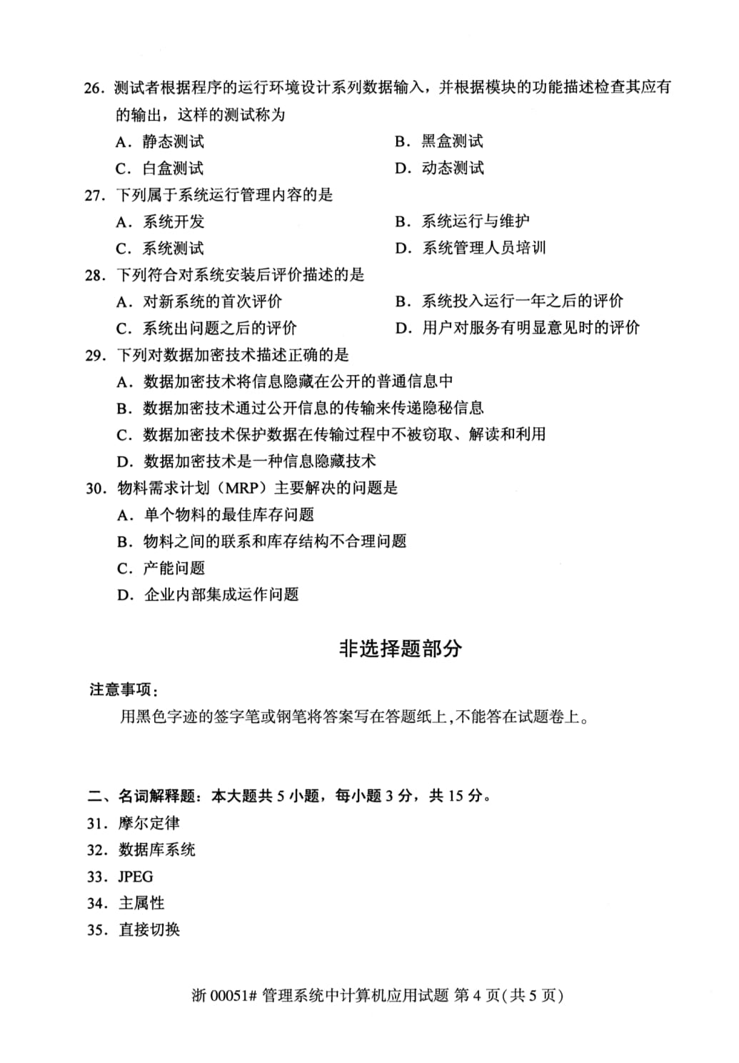
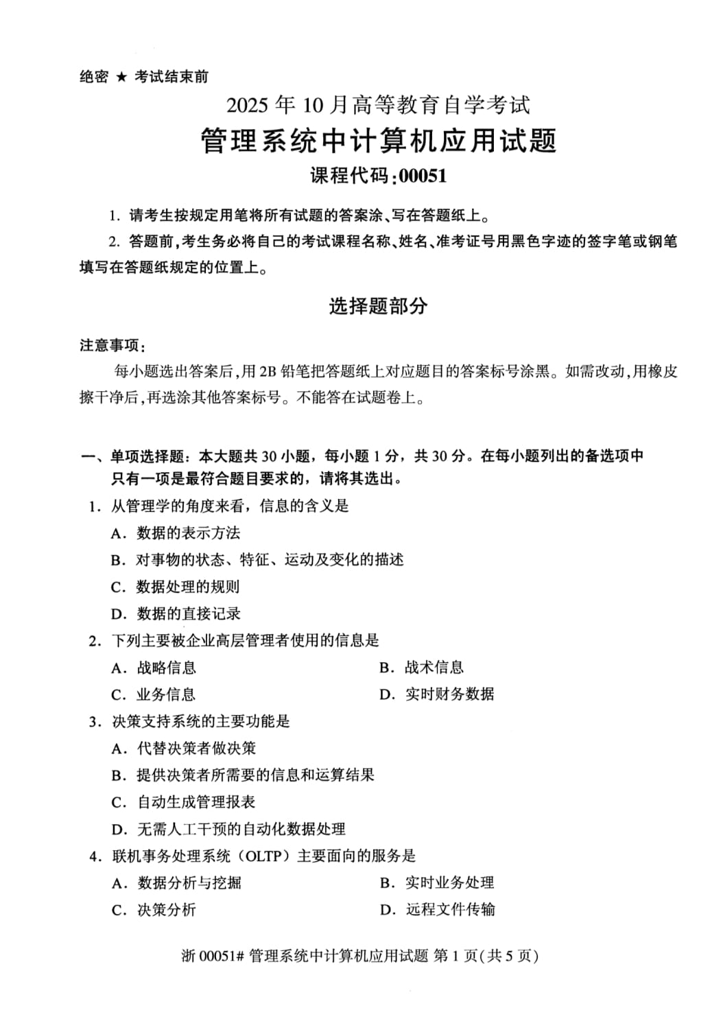
2025年10月管理系统中计算机应用00051真题及答案
2026-04-28 13:49
分类:
公共课真题
阅读:
郑重声明:本站开通助学课程,为考生提供助学督学服务,减轻学习压力,不提供代刷课、代做作业。
上一篇:2025年4月自考管理系统中计算机应用00051真题及答案
下一篇:2025年10月自考习近平新思想15040真题及答案
相关推荐
2025年10月马克思主义基本原理15044真题及答案
2025年10月中国近现代史纲要15043真题及答案
2025年10月自考习近平新思想15040真题及答案
2025年10月管理系统中计算机应用00051真题及答案
2025年4月自考管理系统中计算机应用00051真题及答案
2025年4月自考15040习近平新时代思想真题及答案
2025年4月自考15044马克思主义基本原理真题及答案
2025年4月自考15043中国近现代史纲要真题及答案
最新更新
2025年10月马克思主义基本原理15044真题及答案
2025年10月中国近现代史纲要15043真题及答案
2025年10月自考习近平新思想15040真题及答案
2025年10月管理系统中计算机应用00051真题及答案
2025年4月自考管理系统中计算机应用00051真题及答案
2025年4月自考15040习近平新时代思想真题及答案
2025年4月自考15044马克思主义基本原理真题及答案
2025年4月自考15043中国近现代史纲要真题及答案
2025年4月自考英语(专升本)13000真题及答案
2024年10月自考13000英语(专升本)真题及答案
推荐阅读
2025年10月马克思主义基本原理15044真题及答案
2025年10月中国近现代史纲要15043真题及答案
2025年10月自考习近平新思想15040真题及答案
2025年10月管理系统中计算机应用00051真题及答案
2025年4月自考管理系统中计算机应用00051真题及答案
2025年4月自考15040习近平新时代思想真题及答案
2025年4月自考15044马克思主义基本原理真题及答案
2025年4月自考15043中国近现代史纲要真题及答案
2025年4月自考英语(专升本)13000真题及答案
2024年10月自考13000英语(专升本)真题及答案
猜你喜欢
2022年4月自考00051管理系统中计算机应用真题及答案
2024年4月自考管理系统中计算机应用真题及答案
2024年4月自考线性代数(经管类)04184真题及答案
2022年10月自考00015《英语二》考试真题及参考答案
2021年4月自考03709《马克思主义基本原理概论》真题及答案
2025年4月自考管理系统中计算机应用00051真题及答案
2023年10月自考03708中国近现代史纲要真题及答案
2025年4月自考15043中国近现代史纲要真题及答案
2025年10月自考习近平新思想15040真题及答案
2024年10月自考《习近平新时期中国特色社会主概论》真题及答案
关注我们
返回顶部